Toggle navigation
首页
问答
文章
话题
专家
专区
更多专区...
返回主站
资料下载
English
提问
会员
中心
登录
注册
LD6002C
LD6002C参考资料太少了
发布于 2026-01-10 20:30:42
我做毕设是真没招了,这个TinyFrame协议我真的看不懂,能教教我怎么用吗
查看更多
关注者
0
被浏览
383
1
个回答
默认排序
按发布时间排序
Fsunny
4天前
这家伙很懒,什么也没写!
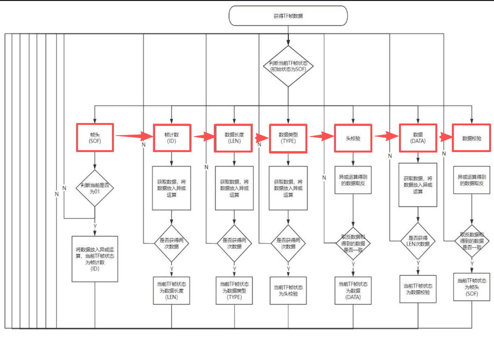
按照这个解析。
撰写答案
请登录后再发布答案,
点击登录
付费查看:
设定金额
设定积分
¥
清除
积分
清除
¥1
¥2
¥5
¥10
10积分
20积分
50积分
100积分
1. 如果设定了付费查看,则此回答只有提问者、回答者和管理员可以查看
2. 如果提问者采纳了此回答,则付费查看生效(会员需要支付你设定的费用才能查看),如果采纳了其它答案,付费查看失效(此时全体可见)
3. 如果提问者在 7 天后仍未采纳最佳答案,则所有付费查看失效(此时全体可见)
登录
注册新账号
有人回复时邮件通知我
关于作者
189****8521
这家伙很懒,什么也没写!
提问
1
回答
0
被采纳
0
关注TA
发私信
相关问题
1
LD6002C与ESP32-S3-DevKitC-1是否适配
2
咨询LD6002C数据问题
3
LD6002C在fallgui上参数无法调整
热门文章
1
HLK-LD2410雷达模块问题
2
基于W800的AIOT离在线一体方案说明 (阿里飞燕+离线语音控制)
3
HLK-LD2420-24G通过串口输出雷达探测结果的数据格式
4
海凌科人气语音模组V20改词攻略 支持自由定制
5
HLK-V40 TTS转语音模组 可以实现更多功能
6
关于LD2420调试过程
7
基于W800的智能相框方案
8
请问各位佬有没有STM32使用LD2410C的代码,想参考一下
9
HLK-RM28E怎么设置可以同时支持串口透传和LAN口接入
10
B50进入如何进入AT命令操作
热门问题
1
zw101模块无法休眠问题
2
语音模块HLK -v20烧录问题?
3
LD2410设备连接失败
4
LD2410接Android主板,打开串口后收到的数据与协议不一致
5
HLK-FPM383C指纹模块有没有例程用32注册成功验证一直失败
6
fpc383串口的使用教程
7
HLK-V20 BurnTool.exe
8
如何仅使用LD2410B-24G的蓝牙通讯模块接入homeassistant
9
请问官网下载的ty SDK文件夹该用什么来打开工程文件。
10
HLK-LD1115H通讯协议的疑问
热门标签
ld6002
TX510
V20
串口
指纹模块
LD2410S
LD2410B
ZW101
HLK-B40
HLK-LD2450
LD2410
HLK-FM225
B40
HLK-RM60
LD2410B-24G
LD2450
Openwrt
RM60
HLK-FPM383C
HLK-LD6002
HLK-B35
AC-DC电源模块
STM32
蓝牙模块
微波雷达人体感应模块 LD2420
LD2451
上位机
FR1002
雷达模块
LD2402
HLK-V20套件
HLK-B25
zw101指纹模块
电源模块
低功耗
人体存在检测雷达
FPM383
rm08k
人脸识别
HLK-US100-043串口屏
HLK-V40
FM225
hlk-7688a
HLK-B26
WiFi模块
LD2410C
BLE
HLK-FPM383F
HLK-V20
SDK
等待解答
问
无法识别LD6004固件版本?
问
sw16k现在显示非法设备
问
哪一款指纹模块可以用安全指令
问
HLK-V20-KIT-V3.0通信无响应
问
HLK-40M12输出带感应电。
问
HLK-GD01开发板通过HTTP POST更改WEB端配置
问
CB103M开机棒,关机有问题
问
MT7621A文件共享失败
问
4G路由模块GD01里面HLK-7688A与EC20是通过什么连接?
问
HLK-5G SDK 包如何编译交叉工具链;编译软件包时依赖头文件路径及库文件路径;环境ubuntu16.04
推荐专家
海凌科技术-张工
325个答案 32次被采纳
决然
90个答案 8次被采纳
hlktech
201个答案 14次被采纳
gicisky
2个答案 0次被采纳
发布
问题
deepseek
客服
分享
好友
手机
浏览
扫码手机浏览
回到
顶部
DeepSeek回复: